智元发布面向具身作业场景的零代码应用平台Genie Studio Agent
来自:admin
网站:在线股票配资|互联网股票杠杆线上配资平台
更新:2026-04-14 07:54:27
阅读:81
AI进化速递丨HappyHorse由阿里巴巴ATH研发
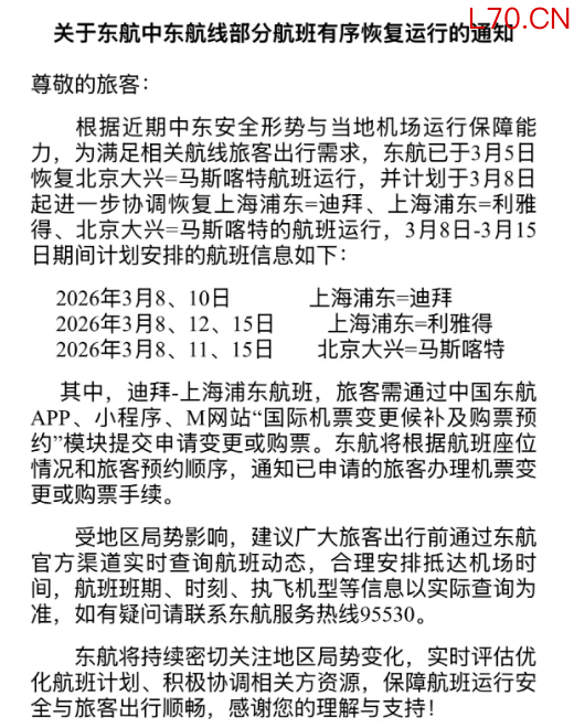
东方航空:中东航线部分航班有序恢复运行
AI进化速递丨知情人士称Pony Alpha是智谱即将发布的GLM-5
104 02-10 20:43
紫金矿业:预计2026年矿产金达到105吨
极氪:部分极氪8X内容提前出现杠杆炒股是否要全职,打乱既定信息发布节奏




